行业法律法规
道路交通事故处理程序规定
汽车零部件再制造规范管理暂行办法
最高人民法院关于人民法院对外委托司法鉴定管理规定
法律上定义的什么是欺诈
《全国人民代表大会常务委员会关于司法鉴定管理问题的决定》(2015修正)
最高人民法院关于民事诉讼证据的若干规定
最高人民法院 关于“关于交通事故车辆贬值损失赔偿问题的建议”的答复
最高人民法院关于审理道路交通事故损害赔偿案件适用法律若干问题的解释
中华人民共和国资产评估法(全文)
中华人民共和国保险法
中华人民共和国价格法
司 法 鉴 定 程 序 通 则
二手车流通管理办法2017修正版
最新!《行政复议法》修改前后对照表
最高法:关于交通事故纠纷案件的27个指导性意见(2022版)
交通事故致伤损失怎么计算?
中华人民共和国消费者权益保护法
中华人民共和国产品质量法
汽车三包政策
中华人民共和国道路交通安全法(全文)
10个工伤认定案件裁判规则(含规则描述)
律师质证司法鉴定意见的11个要点
收藏!2022最新借条模版来了
中华人民共和国民事诉讼法
江西高院《关于民事案件对外委托司法鉴定工作的指导意见》(赣高法[2009]277号)
江西省高级人民法院关于全省法院对外委托司法鉴定管理工作的暂行规定
套牌如何处罚,有什么法律依据吗?
证据三性是指什么
优化营商环境条例
商务部 公安部 海关总署关于进一步扩大开展二手车出口业务地区范围的通知
中华人民共和国消费者权益保护法实施条例
最高人民法院关于人民法院网络司法拍卖若干问题的规定
最高人民法院关于人民法院民事执行中拍卖、变卖财产的规定
中华人民共和国广告法
机动车强制报废标准规定
最高人民法院关于人民法院民事诉讼中委托鉴定审查工作若干问题的规定
中华人民共和国民法典
车辆贬值损失赔偿的法律基础
中华人民共和国反不正当竞争法
法官说法丨法院对外委托鉴定工作流程
中央行政事业单位国有资产处置管理办法
江西省党政机关公务用车管理实施办法
中华人民共和国劳动法
国务院关于“先照后证”改革后加强事中事后监管的意见
最高人民法院关于诉讼费用交纳办法
家用汽车产品修理更换退货责任规定
最高人民法院 关于审理买卖合同纠纷案件适用法律问题的解释
人力资源社会保障部关于健全完善新时代技能人才职业技能等级制度的意见(试行)
中国保险行业协会机动车辆商业保险示范条款
商务部办公厅 公安部办公厅关于完善二手车市场主体备案和车辆交易登记管理的通知
机动车维修管理规定
公安部关于修订道路交通事故等级划分标准的通知
缺陷汽车产品召回管理规定
最高人民法院印发《关于诉前调解中委托鉴定工作规程(试行)》
最高法院关于司法鉴定规定是什么?
人民法院鉴定人出庭通知书范文
鉴定机构涉鉴被诉案件解决路径研究
最高人民法院 司法部 《关于建立司法鉴定管理与使用衔接机制的意见》
最高人民法院办公厅 《关于北京市司法局就登记管理的鉴定机构 均进入北京法院专业机构名册意见的复函》
交通事故受损车辆修复天数该如何认定
新车瑕疵,退一赔三相关法律释解
机动车辆保险理赔管理指引
司法鉴定应该委托鉴定机构,还是委托鉴定人
司法部关于印发《物证类司法鉴定执业分类规定》《声像资料司法鉴定执业分类规定》的通知
司法部印发《司法鉴定机构内部复核工作规定(试行)》
人民法院司法鉴定工作暂行规定
司法鉴定执业分类规定(试行)
司法部关于印发司法鉴定文书格式的通知
道路运输车辆技术管理规定
公安机关鉴定机构登记管理办法
出具虚假报告罪怎么认定
商务部等5部门关于二手车出口有关事项的公告
中华人民共和国标准化法
中华人民共和国消费者权益保护法实施条例
汽车销售管理办法
关于印发《机动车价格认定规则》(2020年)的通知
在年检站检车把车开坏了应有谁承担赔偿责任
全国人大督促司法行政机关注销“四类外”鉴定机构登记!《全国人大法工委关于2018年备案审查工作情况的报告》
江西省高级人民法院技术咨询、技术审核工作管理暂行规定
江西省高级人民法院对外委托鉴定、检验、评估、审计等工作管理暂行规定
江西省司法厅关于司法鉴定机构受理个人委托鉴定案件的规定
中华人民共和国人民调解法
最高人民法院 关于适用《中华人民共和国民法典》 侵权责任编的解释(一)
江西省司法鉴定条例
司法部关于进一步规范和完善司法鉴定人出庭作证活动的指导意见
爱车被撞能否索赔“折旧费”“贬值损失”,取决于这4个方面
最高法裁判观点:当事人自行委托有关鉴定机构或者人员得出的意见,仅可以视为当事人陈述
中华人民共和国民营经济促进法
鉴定费不属于诉讼费范围,不适用由败诉方负担的规定
鉴定人回避的情形与处理
民事诉讼时效期限一览表(2025年最新版),搞不清直接败诉!
专家辅助人意见为何没什么用
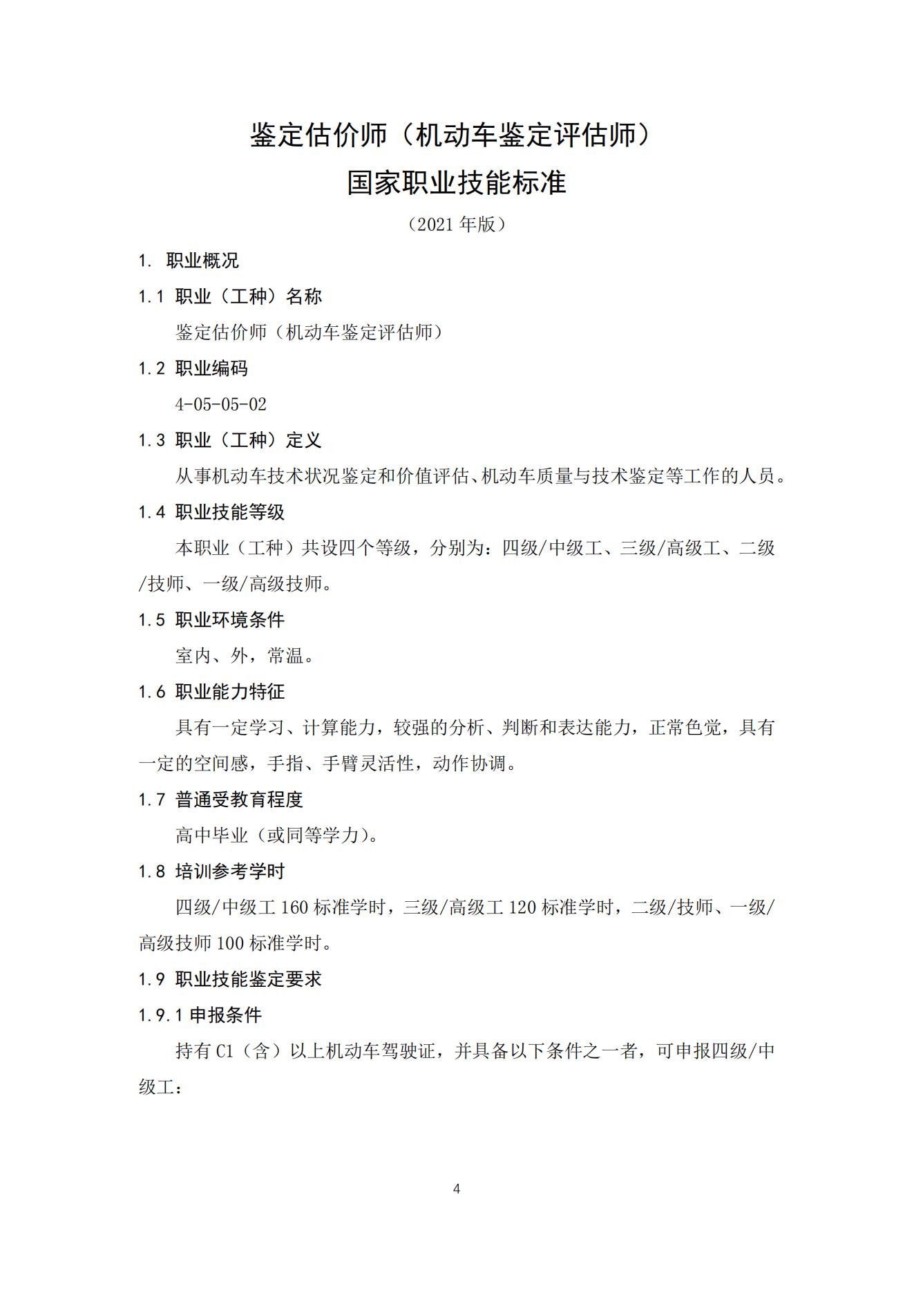
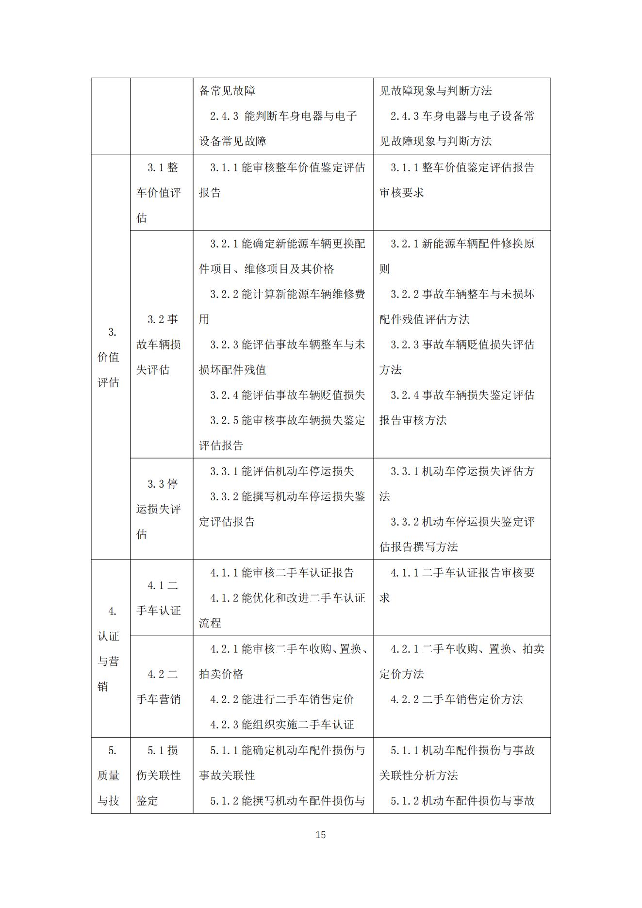
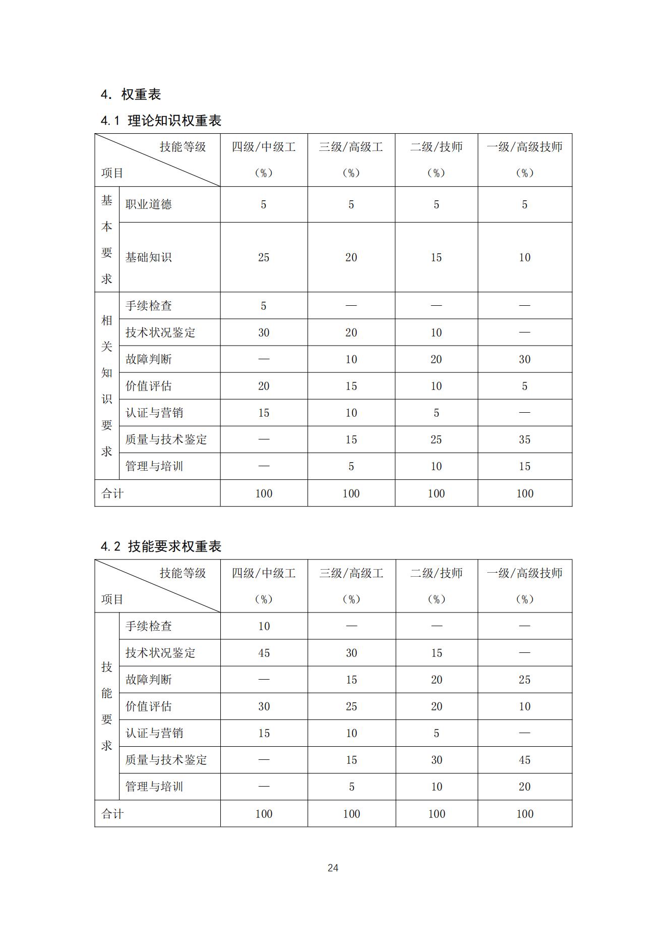
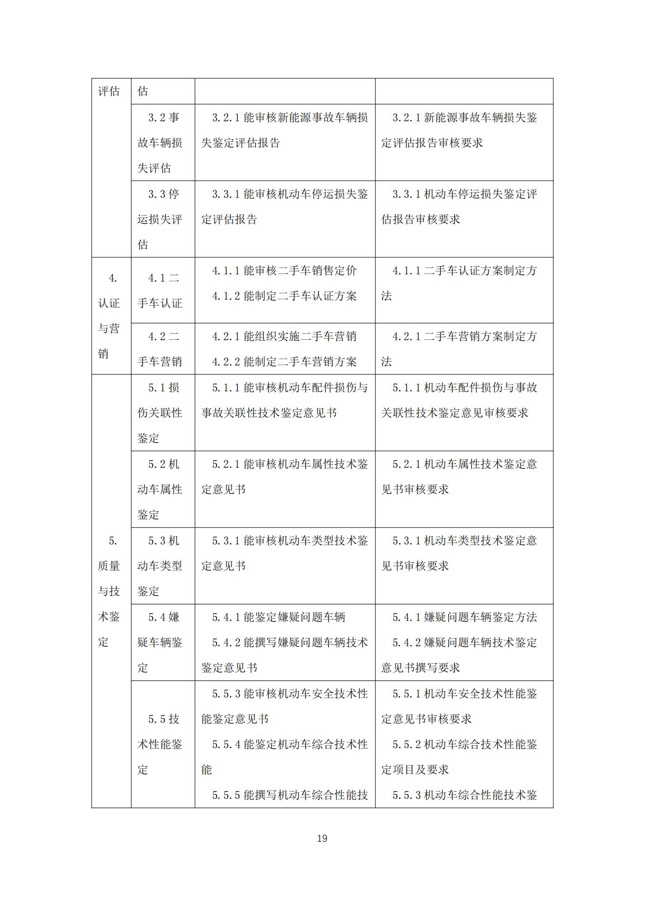
(机动车鉴定评估师)国家职业技能标准
江西省涉案物品价格鉴证管理条例
中价协[2024]13号关于印发《价格鉴证评估执业规范》的通知
山东省高级人民法院关于建立对外委托鉴定机构名册的公告
二手车交易规范
基层法律服务工作者管理办法
最高人民法院关于交通事故中的财产损失是否包括被损车辆停运损失问题的批复
鉴定机构、法官、律师必备15个免费法律网站
律师费由败诉方承担的法规整理【共十九条】

(机动车鉴定评估师)国家职业技能标准

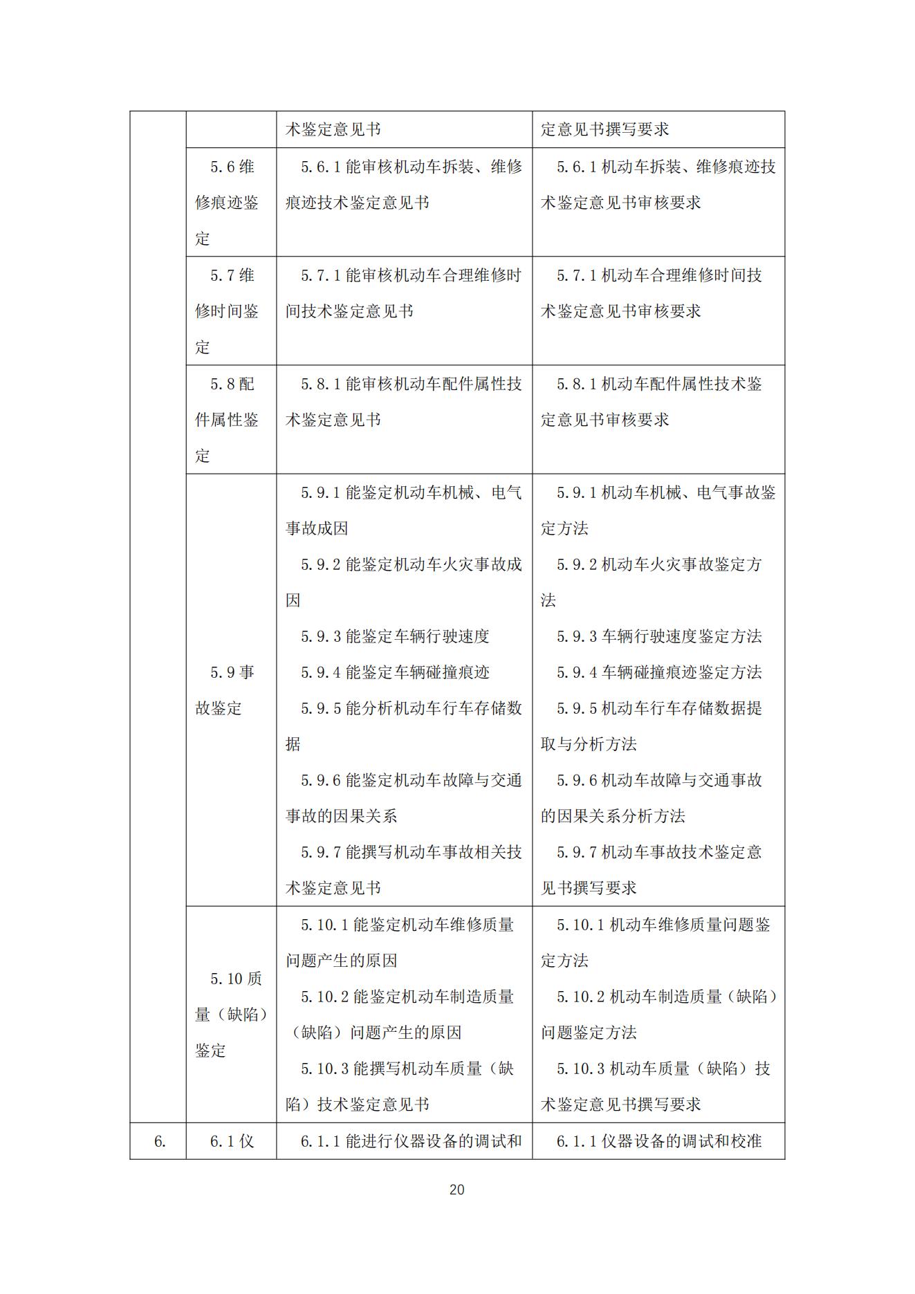
机动车鉴定评估师职业标准2021_01.jpg机动车鉴定评估师职业标准2021_02.jpg机动车鉴定评估师职业标准2021_03.jpg机动车鉴定评估师职业标准2021_04.jpg机动车鉴定评估师职业标准2021_05.jpg机动车鉴定评估师职业标准2021_06.jpg机动车鉴定评估师职业标准2021_07.jpg机动车鉴定评估师职业标准2021_08.jpg机动车鉴定评估师职业标准2021_09.jpg机动车鉴定评估师职业标准2021_10.jpg机动车鉴定评估师职业标准2021_11.jpg机动车鉴定评估师职业标准2021_12.jpg机动车鉴定评估师职业标准2021_13.jpg机动车鉴定评估师职业标准2021_14.jpg机动车鉴定评估师职业标准2021_15.jpg机动车鉴定评估师职业标准2021_16.jpg机动车鉴定评估师职业标准2021_17.jpg机动车鉴定评估师职业标准2021_18.jpg机动车鉴定评估师职业标准2021_19.jpg机动车鉴定评估师职业标准2021_20.jpg机动车鉴定评估师职业标准2021_21.jpg机动车鉴定评估师职业标准2021_22.jpg机动车鉴定评估师职业标准2021_23.jpg

机动车鉴定评估师职业标准2021_24.jpg